加入26中科大QQ群 找直系学长1对1辅导
首页 > 2024年版本描述 > 中科大 > 872环境科学与工程综合

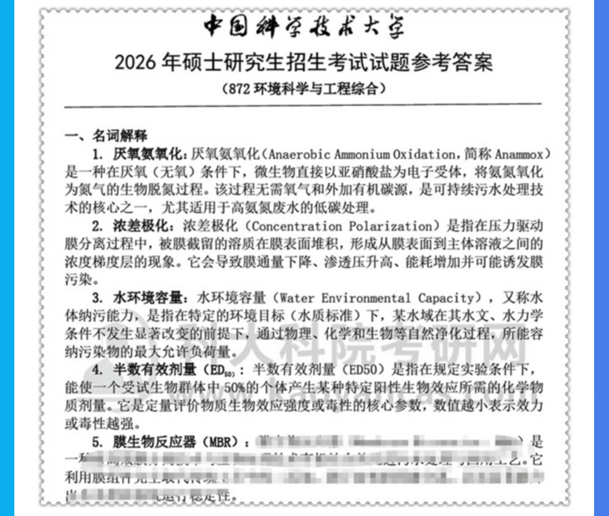
2027年中科大872环境科学与工程综合考研真题答案初试咨询辅导课程

资料类型:

基础套餐

价格:
立即购买 在线咨询
  •  2026年中科大2000人考研群:797527249【苹果手机复制群号,再手工加群哦】2026年中科大考研群;购买基础套餐后可加VIP学长群,后期每月讲座答疑和不定期不同专业课学长学姐答疑。

     


     

     
     
    注:以上资料原价132元,优惠价110
  • wx
相关资料

在线咨询

进入QQ咨询

王老师

微信咨询

杨老师

进入20中科院QQ群

709867297

进入20中科大QQ群

680149146

友情链接

科大科院考研网版权所有 © 2020-2022 皖ICP备2021018242号